时钟系统
芯片
晶振&原子钟
授时板卡
智能电网
通信网络
智慧交通
智能楼宇
数据中心
前沿领域
关于赛思
新闻资讯
联系我们
人才研学中心
创新,来源于深度的校企合作
加入赛思
中文
English
Русский
Español
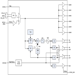
AS1630A
AS1630B
AS2630A
AS2630B
AC1571
AC2101
AC2301
AC4300